登录
|
注册
网站首页
公众号
扫一扫,关注微信公众号
抖音
抖音扫一扫,关注抖音账号
首页
开服表
游戏
资讯攻略
排行榜
折扣游戏
专区
您的位置:
与
“ 战争 ”
相关的标签
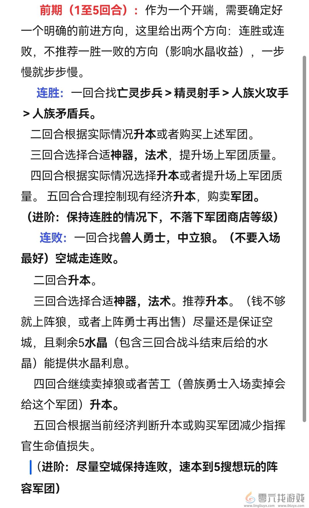
酒馆战争运营思路玩法分享
战争
以上就是酒馆战争运营思路玩法分享的全部内容,更多酒馆战争相关攻略,敬请关注本站。
进入
我和皇室战争的八年:从“1479”的纯粹,到复活的“没那么简单”。
手游
战争
热恋三年,我和皇室战争的感情逐渐淡了。很可惜,皇室战争没拿到那块亚运金牌。
进入
彩色点点战争新手快速上手攻略
战争
死神
以上就是彩色点点战争新手快速上手攻略的全部内容,更多彩色点点战争相关攻略,敬请关注本站。
进入
全面憨憨战争模拟器隐藏兵种有哪些
战争
medieval
以上就是全面憨憨战争模拟器隐藏兵种有哪些的全部内容,更多全面憨憨战争模拟器相关攻略,敬请关注本站。
进入
海岛战争幻境之塔玩法攻略
战争
海岛战争幻境之塔玩法攻略探索幻境之塔的战场,玩家须至少携带一枚魔法水滴。
进入
龙石战争战报系统作用介绍
战争
以上就是龙石战争战报系统作用介绍的全部内容,更多龙石战争相关攻略,敬请关注本站。
进入
龙石战争慧晶火方法及作用一览
战争
以上就是龙石战争慧晶火方法及作用一览的全部内容,更多龙石战争相关攻略,敬请关注本站。
进入
龙石战争亚龙是什么
战争
龙石战争亚龙是什么1、在游戏世界里,亚龙代表了一类庞大的龙族生物。
进入
海岛战争雇员系统介绍
战争
亲密度
以上就是海岛战争雇员系统介绍的全部内容,更多海岛战争相关攻略,敬请关注本站。
进入
龙石战争古树新生地图情报
战争
龙石战争古树新生地图情报领主们将汇聚各自的力量,组建并加入联盟,向决胜州孤岩之心的中心——那散发着神秘光芒的圣树之庭进发。
进入
首页
上一页
1
2
3
4
5
下一页
末页
热门推荐
原神枫原万叶武器选择推荐2024
在原神中,枫原万叶是五星风系单手剑武器角色,并且是万能的辅助拐角色,各种队伍都能有一席之地,很多玩家...
宫崎英高:我们对《艾尔登法环》改编电影很感兴趣
在接受英国卫报采访时,FromSoftware社长宫崎英高表示,他们对《艾尔登法环》的多媒体改编很感...
零六游戏平台货币
购买需知:1、购买平台币前需联系客服,确认游戏账号是否可以进行充值!零六游戏平台主页链接:点击跳转免...
爱趣游戏平台货币
购买需知:1、购买平台币前需联系客服,确认游戏账号是否可以进行充值!爱趣游戏平台注册链接:点击跳转免...
内玩游戏货币
购买需知:1、购买平台币前需联系客服,确认游戏账号是否可以进行充值!内玩游戏平台注册链接:点击跳转免...
0.1折手游货币
购买需知:1、购买平台币前需联系客服,确认游戏账号是否可以进行充值!
游戏资讯
原神枫原万叶武器选择推荐2024
宫崎英高:我们对《艾尔登法环》改编电影很感兴趣
微星RTX40《黑神话》联名款显卡曝光 印有帅气猴
《黑神话:悟空》Steam超400万人想买 近七成
原神纷变繁相豪武谭活动玩法介绍
黑曜石表示《宣誓》将与《天外世界》一样长
返回顶部